back to
>
Roth / TORO
>
Ride-On Mowers
>
Traktor
>
13-38 XL
>
391/71205
>
59000001
>
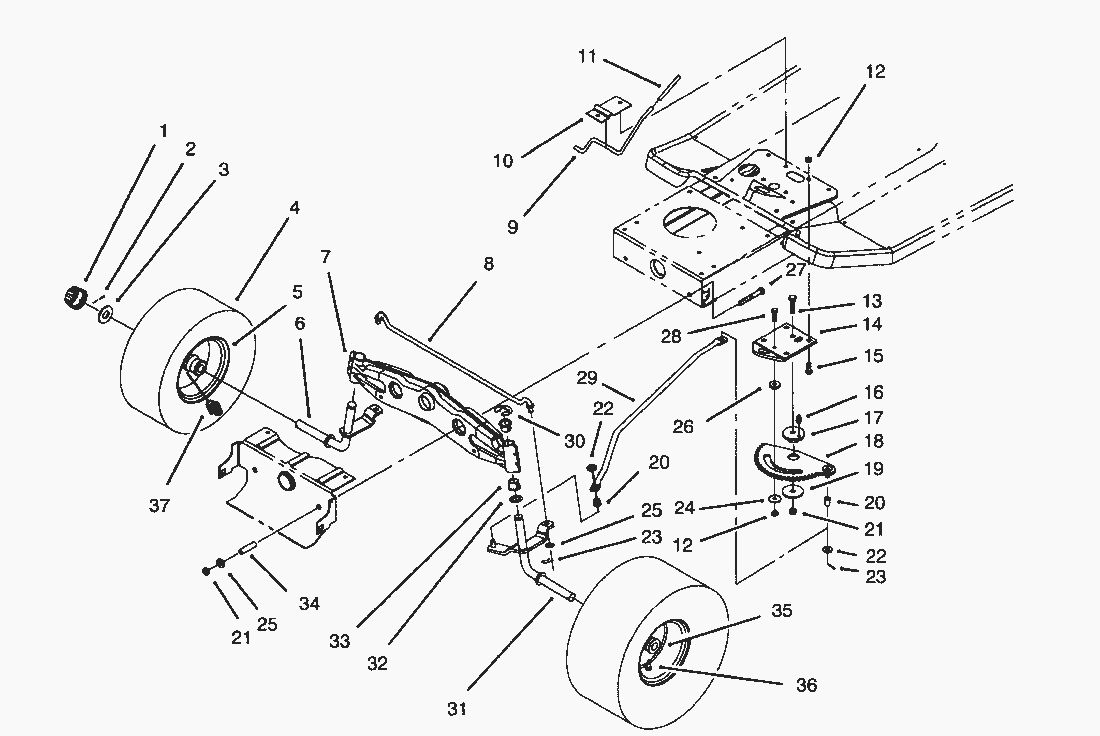
Front Axle Assy.
Spare Parts Lists for Toro Roth / TORO Front Axle Assy.
pos.
decription
spare part number
88-4280
88-4070
pos.
decription
spare part number
1
Cap-Hub
61-9780
2
Pin-Cotter
3272-12
3
Washer
28-2480
5
Rim-Front Wheel
88-4370
6
Spindle-R.H.
92-7889
7
Axle-Front
88-4460
8
Rod-Steering Tie
88-5380
9
Rod-Parking Brake
88-5510
10
Bracket-Parking Brake
88-5520
11
Grip-Brake Rod
88-0890
12
MUTTER
3296-29
13
Bolt-Carriage
3231-4
14
Bracket-Steering Rack
88-5130
15
Carriage Bolt
3230-1
16
Fitting-Grease
302-26
17
Bushing-Eccentric
88-4670
18
Rack-Steering
88-5200
19
Washer
111419
20
Bushing-Steering Link
52-2891
21
Locknut
3296-39
22
Washer-Flat
3256-25
23
Pin-Cotter
3272-10
24
Washer
5-4460
25
Flat Washer
3256-24
26
Spacer-Steering Rack
88-5010
27
Bolt
323-13
28
Carriage Bolt
3230-3
29
Link-Drag
88-4830
30
E-Ring-External
32151-48
31
Spindle-L.H.
92-7890
32
Washer-Thrust
3-6498
33
Bushing-Steering Spindle
88-5800
34
Spacer-Front Axle
88-5470
35
Bearing-Wheel
88-4400
36
Valve Stem
232-27
37
Grease Fitting
302-5
Inner Tube
232-39
Lists
Toro
Roth / TORO
Ride-On Mowers
Traktor
264-6
246 HE
244-5
212-H
212-5
17-44 HXLE
16-44 HXL
16-38 HXL
16-38 XLE
15-44 HXL
15-38 HXL
14-38 HXL
14-38 XL
13-38 HXL
13-38 XL
391/71208
391/71205
79000001
59000001
Peerlesss Transaxle Model No. 915-020 (Cont.)
Peerlesss Transaxle Model No. 915-020
Engine B&S Model 28M707-0122-01
HOC Assy.
Transaxle Assy.
Electrical Assy.
Clutch Assy.
Shift Assy.
Engine Assy.
Steering Assy.
Front Axle Assy.
Seat Assy.
Hood Assy.
Frame Assy.
6900001
13-32 XLE
12-38 HXL
12-38 XL
12-32 XL
264 H
265 H
267 H
268 H
270 H
520 xi
520 Lxi
523 Dxi
Rider
Mower decks
Attachements
Hand operated
Robin
Terms and Conditions
(C) by motoruf